DND_Reborn
The High Aldwin
One and the same, baby, one and the same...Is this the start of a great character ....
![]()
Or the mark of thebeast@dnd4vr ?
I'm not saying .... but I'm not not saying, either.


One and the same, baby, one and the same...Is this the start of a great character ....
![]()
Or the mark of thebeast@dnd4vr ?
I'm not saying .... but I'm not not saying, either.
A combination of factors, but mostly getting a more complete bell curve.
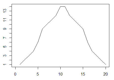
4d6-4 (top) vs. d10+d12-2 (bottom)
<see original for graph>
Now, I haven't looked at d10+d12-2, so it might be close enough. I've tried more thinks like d12+d8, which looks like the bottom graph.
If the half-orc and the halfling both roll a d20 plus their STR mod and the half-orc gets to have their mod be one point higher on average cause "Dey bigger and stronger and we need to see that represented in their racial write-up!"... of those possible 400 roll combinations the halfling is still going to win just under HALF of those strength contests. So what exactly did that +1 give you? Almost half the time your half-orc is a CHUMP and getting pwned by the halfling in the strength contest. That +1 bonus did NOTHING to make your half-orc seem stronger than the halflings out there.
When you are adding 20 points of randomness to ANYTHING in this game, thinking the modifier number is an actual meaningful representation of the character's abilities is ridiculous. So no... using stats to signify anything other than a generalization of who the character is, is folly and a waste of time. And thus the game should never screw over potential character combos because it gives the appearance of making some combos less than ideal. Let the halfling and half-orc start potentially even at Level 1 and eventually end even when they buy their stat to 20. It's meaningless if you do otherwise, in my opinion because the game mechanics do little to ever match the fiction.
Yeh, here is 4d6-4 (orange) and d10+d12-2 (blue):d10+d12-2 is definitely a triangle with the top flattened down. Just push the 10 down to have the same chance as the 9 and 11. If it was for opposed ability checks, rolling two dice each and comparing would be rolling 4 dice and should give you something much more bell-curvy.
Bell curves are pretty and make classical mathematical statistics happy, but I'm not sure they're more important than getting the probabilities in the range you want. A 0 coming up 1/1296 times (4d6-4) is a lot different than getting a 0 1/120 times (d10+d12-2).
That being said, the graph for the two mangled d12 I suggested above isn't something pretty to share:
View attachment 124939
Hitting quicklings is a frustrating exercise.![]()
I’ve found point buy to be the best system for removing swinginessI like the 4d6-4 just because it clusters results more towards the middle, removing even more swinginess.
I think part of the bumbling giant comes from extra extra large does equal slower when it comes to humans. Be it hand speed, staying on one's feet or sprinting 200 yards. I know football linemen are the exception to sprinting, but not really. If you look at other athletes who train just as much and as hard, they are much better. Same is true for hand speed (look at boxers, MMA) and balance (gymnasts). The big athlete can always push more and hit harder. But not the other attributes when compared to someone who trains as hard.True. It just seems like some people are still thinking in terms of the bumbling giant. I would bet you just about anything more pro-athletes have 14+ on average in STR, DEX, and CON, you just can't compete at that level and not have worked hard to get there. And that says nothing about the mental work, dedication, study, and belief in yourself (i.e. INT, WIS, and CHA) to get there as well!
That's actually pretty neat.I'd prefer to just leave it alone. But if you twist my arm and FORCE me to choose, I think like the idea of capping Strength and Dexterity with a creature's size.
Small characters: Dex is capped at 22, and Strength is capped at 18.
Medium characters: Dex and Strength both capped at 20.
"Powerful build" characters: Dex capped at 18, and Strength is capped at 22.
Large characters: Dex capped at 16, Strength capped at 24.
No. You are not. Look at your previous quote. I assure you that is not what was read by most people. And the Viper? Which one?No, I am defining it purely as physical might. The Viper isn’t bulky, but he is very strong. Physically.
Ned was larger than all his sons. He was "stronger." All the others showed exactly what I said they showed - skill. The others, such as Brienne and Drogo showed no signs in decline of dexterity. Hence, the bigger you are in that world the stronger you are. It doesn't mean you win the fight. But you are stronger.All characters whose strength along with their size results in a lack of agility compared to other, still very strong characters like Ned, John, Ygritte, Jamie, Brom... I could go on. The show also features a lot of physically weak but skilled characters like Arya, but they’re not who I’m talking about (and Arya gets decently stacked for her size by the end).
Please stop with the elf/bow conundrum. In the books, elves are literally magical. Everything about them, from their appearance to their strength to their dexterity to their singing ability. One of the reasons I always had a problem with D&D elves living so long. That was part of what made them so great at everything - their lifespan. Then in D&D, we are supposed to act like they are the same as a human. I read the lore's logic, but it never added up for me. But agreed, he was strong. But it was magical in my opinion.Legolas isn’t bulky, but he is undeniably very strong. He’d have to be to shoot a warbow as effectively as he does. What must the poundage on that thing be with some of the shots he makes, and how strong must he be to make it look so effortless to draw? Apparently elf physiology must just not show muscle mass well, cause that boy is STRONK despite being so skinny.
Hmm... Letho has incredible dexterity. As do trolls in Skyrim and Iron Bull in Dragon Age. We'll have to agree to disagree. I think there is a slight correlation, but not as strong as you say.In all of these, characters are often strong without being physically bulky or especially large, and without magic. When characters are both strong and large (such as giants in Skyrim), they are also lumbering.